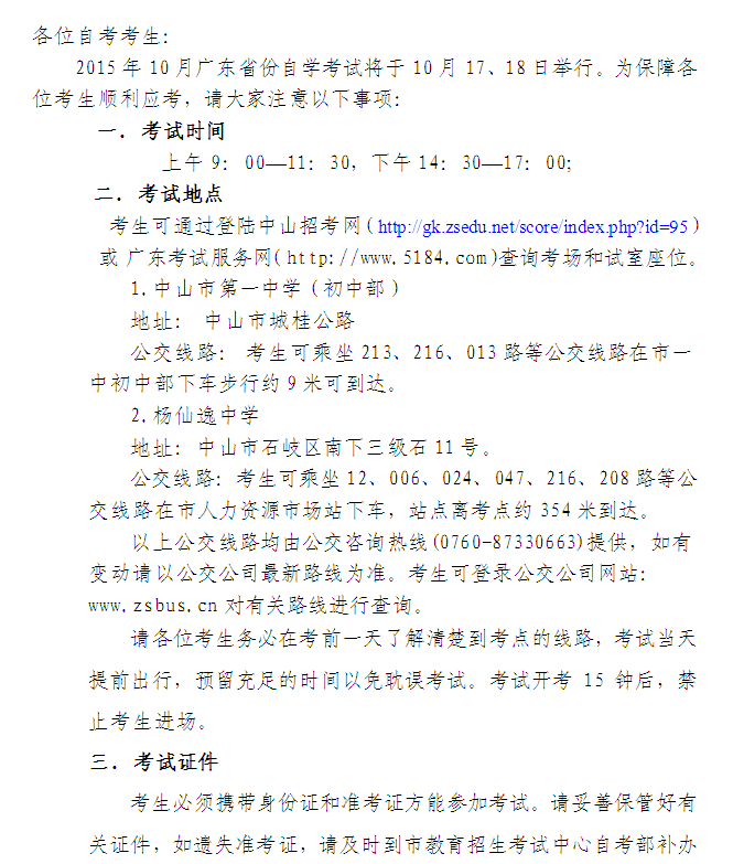
2015年10月中山市自考考試通知單查詢
編輯推薦
- 熱門課程
- 報名咨詢
相關資訊
- 2024年下半年上海立信會計金融學院自考投資學專升本專業畢業論文指導見面會的通知
- 2024年下半年上海立信會計金融學院高等教育自學考試 《投資學》(專升本)專業考籍轉出辦理的通知
- 2024年上半年上海財經大學自學考試本科畢業生專業學位課程學業水平考試及考前答疑通知
- 2024年上半年上海立信會計金融學院自考投資學專升本專業學位申請的通知
- 2024年上半年上海立信會計金融學院自考投資學專升本專業論文答辯的通知
- 2024年上半年上海財經大學自考本科畢業生專業學位課程學業水平考試及考前答疑通知
- 2023年下半年中山市自考畢業證書和畢業生登記表袋通知
- [安徽]蕪湖市2023年(下)自考畢業證書領取通知
- [廣東]中山市2024年4月自考報名報考工作通知
- 南方醫科大學2024年申請成人學士學位廣東高校聯盟外語水平考試報名工作
- 歷年試題
- 備考資料







