深圳辦理06年上半年自考畢業手續通知
| 內容提要:申辦畢業手續時間為2006年6月15~18日,上午:8:30~12:00,下午:1:00~6:30。申辦畢業手續地點:柏泰自學考試輔導中心(福田區八卦路610棟四樓)。 |
一、申辦畢業手續的條件:
1、已按廣東省自學考試《專業考試計劃》,考完規定應考的所有課程(含實踐課)。
2、考生所有合格科目的成績均在同一個準考證號中(如存在不同準考證號的,或者有的課程是在外省參加考試通過,并已在5月1日前在我省辦理了轉考、免考手續,將所有成績匯總在一個準考證號中了)。
3、因考試違紀作弊受到省考辦 “推遲一至三年畢業”處分的考生,推遲時間已達到規定的期限。
4、持廣東省其他市的準考證的,如更后一次考試(含實踐課和畢業考核)是在深圳進行,則可在我市辦理畢業手續;否則,必須回原準考證所在地辦理畢業手續。
二、 申辦畢業手續時間:
2006年6月15~18日,上午:8:30~12:00,下午:1:00~6:30。申辦畢業手續地點:柏泰自學考試輔導中心(福田區八卦路610棟四樓)。
為避免考生集中在同一時間前往辦證,減少等候時間,將考生辦證時間安排如下:

三、 需提供的資料:
1、專科:準考證、身份證(原件及復印件);有轉考、免考的,須提供經省考辦批準的轉考、免考登記表(復印件);
2、本科:基本材料與專科相同;另外,還必須提供原有學歷證書(專科或以上)以及省教育廳學歷認證中心出具的驗證證明的原件及復印件各1份(畢業證驗證要求詳見第六條的《關于辦理本科畢業手續考生的原有證書驗證的說明》)。
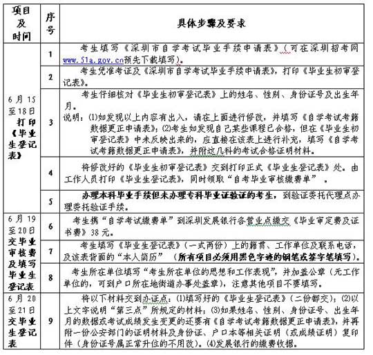
四、辦理畢業手續的程序:

五、有關說明:
1、關于辦理本科畢業手續考生的原有證書驗證問題的說明:省考辦規定,辦理本科畢業手續的考生,其原有專科(或本科)畢業證書,除廣東省自考委頒發的自考大專畢業證書外,均需自行提前到廣東省教育廳學歷認證中心進行認證(地址:廣州市東風東路723號,聯系電話:020-37626810;或委托省學歷認證中心深圳代辦點辦理(地址:深圳市人民北路書院街6號原財經學校綜合樓二樓服務大廳,電話82294164)。辦理本科畢業手續時,需提交認證證明。如考生尚未辦理認證的,也可在申辦畢業手續同時,委托深圳柏泰自考輔導中心代為交驗(個別考生的證書驗證需要較長的時間,可能會對當次的畢業造成影響)。委托代辦學歷認證手續的考生請注意以下事項:⑴。需交納認證費(省學歷認證中心只開總發票,如需單獨開發票的,請自行前往廣州認定,并將認證結果于6月20~21日交市自考辦)。⑵。考生需提交身份證、畢業證書原件,由辦證點復印1份后退還考生,同時考生要認真填寫《學歷鑒定申請表》上的各項信息一并交給認證代理點。
2、畢業資格的審核權在省考辦。市自考辦的工作主要是整理并上報材料,能否畢業由省考辦審定。考生如對本人個別課程是否符合畢業要求沒有把握,應及時做好按廣東省現行要求考齊所有課程的后備安排。如經省考辦審核本次未能獲得畢業證書的,無論何種原因,今后申請畢業時,仍須按以上程序,再次辦理畢業手續。
3、領取畢業證書的要求:
(1)領證時間:2006年10月,考生可于10月初撥95000333“ 、”960900“或上深圳招考網()查詢。
(2)領證方式及地點:考生憑身份證、準考證親自到深圳市招考辦領取。
(3)按教育部規定:自考畢業證只發一次,遺失不補。因此,畢業證只能由考生本人來簽領。如確需他人代領,必須出示經公正的委托代領申請書。
附件一: 《深圳市自學考試畢業手續申請表》
| 考生類別(請在后面的“□”中打“√”) | 面向社會考生(大考)□ 獨立辦班考生(小考)□ | |||||
| 準考證號 (12位數) |
姓 名 | 性 別 | ||||
| 申請本科 專業代號 |
申請本科 專業名稱 |
主考學校及 代 碼 | ||||
| 申請專科 專業代號 |
申請專科 專業名稱 |
主考學校及 代 碼 | ||||
| 聯系電話 | 申請日期 | 2006年6月 日 | ||||
備注:(1)此表可自行下載,也可在畢業手續辦理點領取。
(2)考生必須認真填寫此表,并憑此表打印《畢業生初審表表》。
(3)主考學校代碼可從《廣東省自學考試主考學校代碼表》中查找。
附件二:
廣東省自學考試主考學校代碼表
| 主考院校代號 | 主考院校名稱 |
| 501 | 中山大學 |
| 502 | 華南理工大學 |
| 503 | 中山醫科大學 |
| 504 | 華南農業大學 |
| 505 | 暨南大學 |
| 506 | 廣東外語外貿大學 |
| 507 | 廣州中醫藥大學 |
| 508 | 華南師范大學 |
| 509 | 廣東行政學院 |
| 510 | 廣東工業大學 |
| 512 | 廣東商學院 |
| 513 | 廣州大學 |
| 514 | 汕頭大學 |
| 515 | 深圳大學 |
| 516 | 湛江海洋大學 |
| 517 | 湛江師范學院 |
| 518 | 佛山科技學院 |
| 519 | 中國人民公安大學 |
| 520 | 嘉應大學 |
| 521 | 北京郵電大學 |
| 522 | 中南財經大學 |
| 531 | 北京大學 |
| 532 | 天津職業技術師范學院 |
| 533 | 天津理工學院 |
| 534 | 首都經濟貿易大學 |
| 535 | 中央司法警官教育學院 |
| 525 | 廣州美術學院 |
| 528 | 廣州體育學院 |
| 511 | 星海音樂學院 |
| 555 | 廣東廣播電視大學 |
| 536 | 肇慶學院 |
- 歷年試題
- 備考資料

