2025年4月湖北自考新生注冊流程
根據考生的需要,自考365網校整理了2025年4月湖北自考新生注冊流程的相關步驟,以供考生查看。
首次報考的新生可通過以下途徑進行新生注冊:
1. 進入“考生服務平臺”首頁:網址:http://219.140.60.48:8096/portal-web/
2 點擊“馬上注冊”,進入用戶注冊頁面:
3 填寫賬號相關信息,進行注冊:
1) 登錄名
以本人的某個郵箱賬號為登錄名。登錄名必須是沒有在此“考生服務平臺”使用過
的。請牢記本人設置的登錄名。
2) 安全問題&安全問題答案
在遺忘賬號密碼時,用以重新設置密碼,故請牢記自己的設置。
3) 登陸密碼
最少需 6 位數字或字符。
4 點擊“注冊”按鈕,注冊成功會彈出如下提示:
5 點擊“登錄”以注冊賬號登錄平臺:
2.2 忘記密碼(密碼找回)
當遺忘登陸密碼時,可以通過安全問題重設密碼:
1 在登陸頁面中點擊“忘記密碼”
2 進入忘記密碼頁面:
3 輸入登錄名、選擇注冊賬號時設置的安全問題并填寫注冊賬號時設置的安全問題答案,點擊“下一步”按鈕,進入修改密碼頁面:
4 設置新的密碼并提交,成功后彈出如下圖:
2.3 修改登錄密碼
考生登錄后可以修改本人登錄密碼,具體操作如下:
1 點擊右上角賬號或姓名旁的向下三角箭頭,選擇修改登錄密碼:
2 進入修改登錄密碼頁面:
輸入原密碼,設置新密碼提交即可。
社會新生注冊流程
1)登錄“考生服務平臺”
2)選擇“新生注冊”
3)同意使用協議條款
4)填寫個人基本信息
說明:
? 帶“*”為必填項
? 身份證號已在在籍信息中存在時,不能新生注冊,只能選擇在籍注冊
? 身份證號已注冊使用過且現場確認過,不能再次注冊
5)填寫個人報考信息
? 帶“*”為必填項
? 專業類型選擇“面向社會開考”
? 專業層次如果選擇“本科(專升本)”,需填寫專科畢業學校和畢業證號
? 先選擇專業層次再選擇專業
? 主考學校根據所選擇的專業自動顯示出來
? 考區是此注冊學籍的學籍所在地,現場確認刷身份證會在考區進行,考試地點也會與考區相關聯,故建議選擇本人最方便的考區
6)本科專業,需專科或以上學歷認證驗證(注冊專科專業跳過此步)
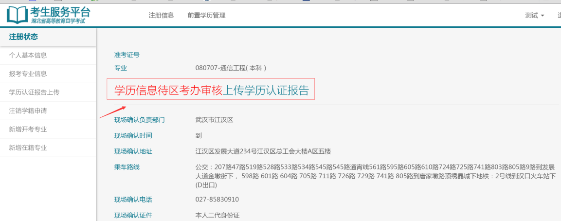
如果考生報考的是本科(專升本)專業,需要有專科或以上學歷,提交注冊信息后,平臺會自動去學信網中查詢考生是否有專科學歷,如果學信息網中查到考生專科或以上學歷,平臺會進入第 7)步現場確認;如果平臺在學信網中沒有查到考生專科學歷,需考生做學歷認證報告并上傳學歷認證報告,如下圖:
上傳提交后,待區考辦和省考辦審批,審批通過后進入下一步現場確認:
7)現場確認
考生在所報考區規定時間內,攜帶個人居民身份證前往所報考區自考辦,驗證身份信息并采集照片信息。如下圖,考生可在注冊狀態中查看狀態為預注冊,并有相應操作提示:
身份驗證成功即注冊完成,考生可在報考專業信息中查看狀態已變為注冊完成,同時生成了對應的準考證號,如下圖:
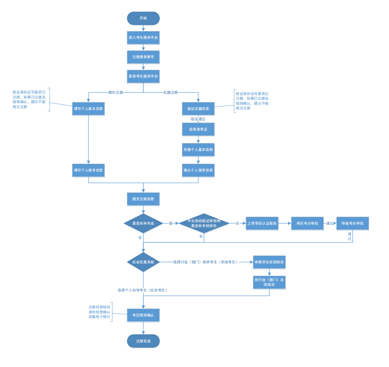
注冊總流程圖 ↓↓↓
新生注冊流程圖 ↓↓↓
相關推薦:2025年4月湖北網上自考報名流程
害怕錯過自考報名和好政策?掃碼添加專屬課程顧問,各類自考政策、助學課程、優惠信息為你一一解答,不再錯過任何重要信息~

- 熱門課程
- 報名咨詢
- 歷年試題
- 備考資料






















