2021年4月湖南自考報名報考公告
2021年4月湖南省高等教育自學考試報名報考工作即將開始,現將有關報名報考事項公告如下:
一、2021年4月湖南自考報名時間安排
(一)新考生(未在我省取得考籍號的考生)
首次報名的考生必須在規定的時間持有效居民身份證到市州相應報考點辦理新考生報名(入籍)手續,并現場采集信息。報考護理、護理學、藥學、中藥學、治安學、公共安全管理、公安管理學、監所管理等有前置條件(具體報考條件見附件)的專業的考生入籍時需要提交相關證件證明等材料。待入籍審核通過后(含圖片信息),限制性專業的考生必須現場完成報考,非限制性專業的考生登錄“湖南省高等教育自學考試自助服務系統”(以下簡稱自助服務系統)選擇報考課程報考。
2021年4月湖南自考現場入籍時間:2020年12月20日至29日。
點擊查看:2021年4月湖南自考限制性專業報考點及報考時間的通知
提醒考生:
1.身份證件是確定考生身份的重要依據。新生入籍時還必須如實填寫專業、專業層次、聯系電話及通訊地址等各項基本信息,考生姓名、住址等基本信息必須與身份證件一致,其聯系方式必須真實有效。考生基本信息是高等教育自學考試考籍管理和畢業申請的唯一依據,通訊信息是各級教育考試機構通知聯系考生的重要渠道,務必認真核對,確保準確無誤。考生首次報名提供虛假資料信息獲得報考資格的,其考試成績無效,并承擔今后我院不受理其畢業申請等相應責任。
2.非限制性專業網上報考只能選擇與入籍專業層次相同的專業報考,限制性專業現場報考必須與入籍時的專業保持一致。
3.考生報名上傳的相片將作為考生準考證及畢業證使用照片,一經確認,不再更改。
(二)老考生(已經取得我省考籍號的考生)
老考生直接登錄自助服務系統選擇報考課程報考。
2021年4月湖南自考網上報考時間:2021年1月4日至2月16日。
點擊進入:2021年4月湖南自考報名入口
(三)2021年4月湖南自考考試時間:2021年4月10日至11日。
具體考試課程安排可在自助服務系統查閱《2021年4月全省高等教育自學考試課程安排及教材目錄》及2021年4月“報考簡章”。
二、2021年4月湖南自考報考辦法
除有前置條件限制的專業外(見附件),全省統一實行網上報考。考生登錄自助服務系統進行報考,具體操作流程見《湖南省高等教育自學考試網上報考流程說明》。
三、2021年4月湖南自考報名注意事項
1、在我省工作、學習的外省籍人員需要在我省參加考試的,除需符合報考條件外,還必須提供以下證件:
(1)在我省學習的外省籍考生需提供《教育部學籍在線驗證報告》。
(2)在我省工作的外省籍考生需提供工作證明、我省社保管理部門出具的“個人參保證明(要求繳納時間3個月以上)”。
(3)駐地在我省的部隊現役軍人,使用居民身份證號注冊,且需持有軍人保障卡和有效軍人證件(包括軍官證、警官證、文職干部證、士兵證)。
2、新考生入籍時務必如實準確填寫各項基本信息(聯系電話及通訊地址等信息均為必填)。聯系電話一欄必須填寫考生本人慣常使用并能申請“湖南健康碼”的手機號碼,否則不能參加考試。
3、老考生報考時,若聯系電話一欄不是慣常使用或無法申請“湖南健康碼”的,須自行修改;若身份信息(姓名、性別、身份證號碼等)與實際使用不相符的,須申請修改身份信息待審核通過后方能報考。否則不能參加考試。
4、考生報名考試費實行網上支付,報考24小時內未支付成功的,報考無效。
5、部分專業有多所主考學校,考生需慎重選擇,主考學校一旦被選定將不作更改。
6、新考生要嚴格按專業調整要求進行報名報考。我省已經停考的專業和《湖南省高等教育自學考試專業調整方案(2018年)》中確定的將停考專業不接受新生報名報考。
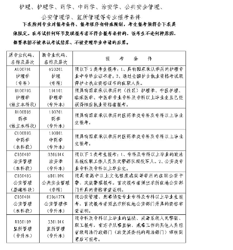
7、護理、護理學、藥學、中藥學、治安學、公共安全管理、公安管理學、監所管理等有前置條件限制的專業(具體報考條件見附件)必須到市州教育考試院指定的報考點現場完成資格審核及報考。報考監所管理(專升本)專業的考生至湖南司法警官職業學院、報考治安管理(本科段)專業的考生至湖南警察學院辦理有關報考事宜。凡不符合條件而報考導致無法畢業的,由考生本人負責。
8、各專業考試計劃中,凡理論考試與實踐環節考核兩個部分相結合的課程視為一門課程,應考者在取得理論考試合格成績后方能報考相應實踐環節考核。畢業論文考核(設計)、實驗實習等實踐性環節考核課程的報考,根據有關文件規定:各專業中設置的實驗、實習、生產實習、課程設計、臨床實習和考核、畢業論文(設計)、畢業考核等課程,應考者在取得所有其他課程合格成績后方能報考。考生在完成報考確認手續后,按照主考學校公布的時間和地點,及時參加考核。主考學校按規定收取考核費。
附件:護理、護理學、藥學、中藥學、治安學、公共安全管理、公安管理學、監所管理等專業報考條件
熱點推薦:各省2021年4月自考報名時間及入口匯總
- 熱門課程
- 報名咨詢
- 歷年試題
- 備考資料





