云南省2013年10月自考報名公告
云南省第70次自學考試將于2013年10月19日至20日在全省各州(市)、縣(市、區)進行,現將考生報名須知公布如下:
一、概述
(一)云南省第70次自學考試繼續使用網上報名,報名通過的考生將使用“12位全數字考號”。
(二)報名的基本流程為:第一步,在規定的時間內,考生自行上網選擇報名信息確認點,同時填寫自己的報名信息;第二步,考生根據網頁上發布的有關公告,在規定的時間到指定的地點進行報名信息確認,只有通過確認的考生才視為報名成功。
(三)考生必須正確選擇確認點。考生只能到所選擇的確認點進行報名信息確認,并由確認點所屬州(市)、縣(市、區)招生考試機構組織安排考試。確認工作除了審核考生自行上網填寫的報名信息外,還包括驗證、照相、交費等報名手續。已經擁有“12位全數字考號”的考生的確認工作只需進行報考科目的繳費、認定。
(四)參加過自學考試并擁有“13位含字母考號”的考生,網上報名時要認真填寫自己使用過的“13位含字母考號”,并在確認時由確認點所屬招生考試機構審核,這樣考生以往的考試成績就能歸并到“12位全數字考號”下,以便順利畢業。
二、報名時間
(一)2013年6月24日至7月19日報考第70次自學考試,考生通過登錄網站自行錄入報名有關信息,具體確認時間由各州(市))、縣(市、區)招生考試機構的確認點通知,節假日正常休息。
(二)2013年7月19日下午17時,第70次自考網上報名工作結束。
三、報名有關操作說明
(一)免費注冊
1、“免費注冊”是為了讓考生獲得網上報名的登錄用戶名和密碼。用戶名和密碼是使用網上報名系統的唯一依據,需要長期使用,考生必須牢記。
2、首次進行網上報名的考生,必須使用“免費注冊”功能。已經參加過自考網上報名的考生,使用已經獲得的“12位全數字考號”作為用戶名,不進行“免費注冊”操作。忘記用戶名或密碼的考生可以到當地縣(市、區)招生考試機構查詢,查詢前要進行身份核實。
(二)登錄
1、考生只有在登錄之后才能進行網上報名操作。
2、對于沒有獲得“12位全數字考號”的考生,可以通過“免費注冊”所得到的用戶名及密碼進行登錄。
3、對于已經獲得“12位全數字考號”的考生,可直接進行登錄(以“12位全數字考號”作為用戶名)。
(三)報名注意事項
考生必須認真閱讀網頁上省招考院以及考生所屬州(市)、縣(市、區)、確認點的有關公告。
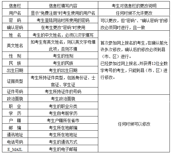
1、考生基本信息欄說明。

2、填寫報考課程時,考生更多只能選擇四門課程,同一時間只能選擇一門課程。另外,報考下列專業的考生,必須具備下列資格,否則不能取得畢業證書。

3、下列專業屬自學考試和非學歷證書考試相結合的專業,部分課程需參加非學歷證書考試,取得非學歷證書考試相關課程合格成績后,可頂替以下專業相應課程的學分。

4、填寫13位準考證號
對于已經參加過我省第1次至第46次自學考試的考生而言,必須正確輸入本人使用過的“13位含字母考號”。考生只有正確輸入該號碼,才能保證考生以前所有的合格成績被計算機系統采用。若因考生失誤導致以前合格成績不能采用,后果由考生自行負責。考生所輸入的“13位含字母考號”必須經過確認點確認,才予以認可。在2005年12月以前沒有參加我省自學考試的考生,不用填寫此項。
(四)確認
1、考生網報完畢后,必須到所選確認點進行確認,只有進行并通過確認,考生的報名信息才有效,否則,報名無效。
2、首次參加網上報名的考生,在參加現場確認時必須攜帶身份證、學歷證明等有效證件。
3、確認過程包括驗證、照相、交費、確認13位帶字母的準考證號等。
4、具體的確認工作由確認點組織。
- 熱門課程
- 報名咨詢
- 歷年試題
- 備考資料




