2025年4月廣東自考新生注冊及報考流程
廣東自考新生應先完成預報名(點擊這里查看新生預報名操作指南),再進行新生報考,在籍考生可直接進行報考,具體流程如下:
廣東自考新生報考流程↓↓↓
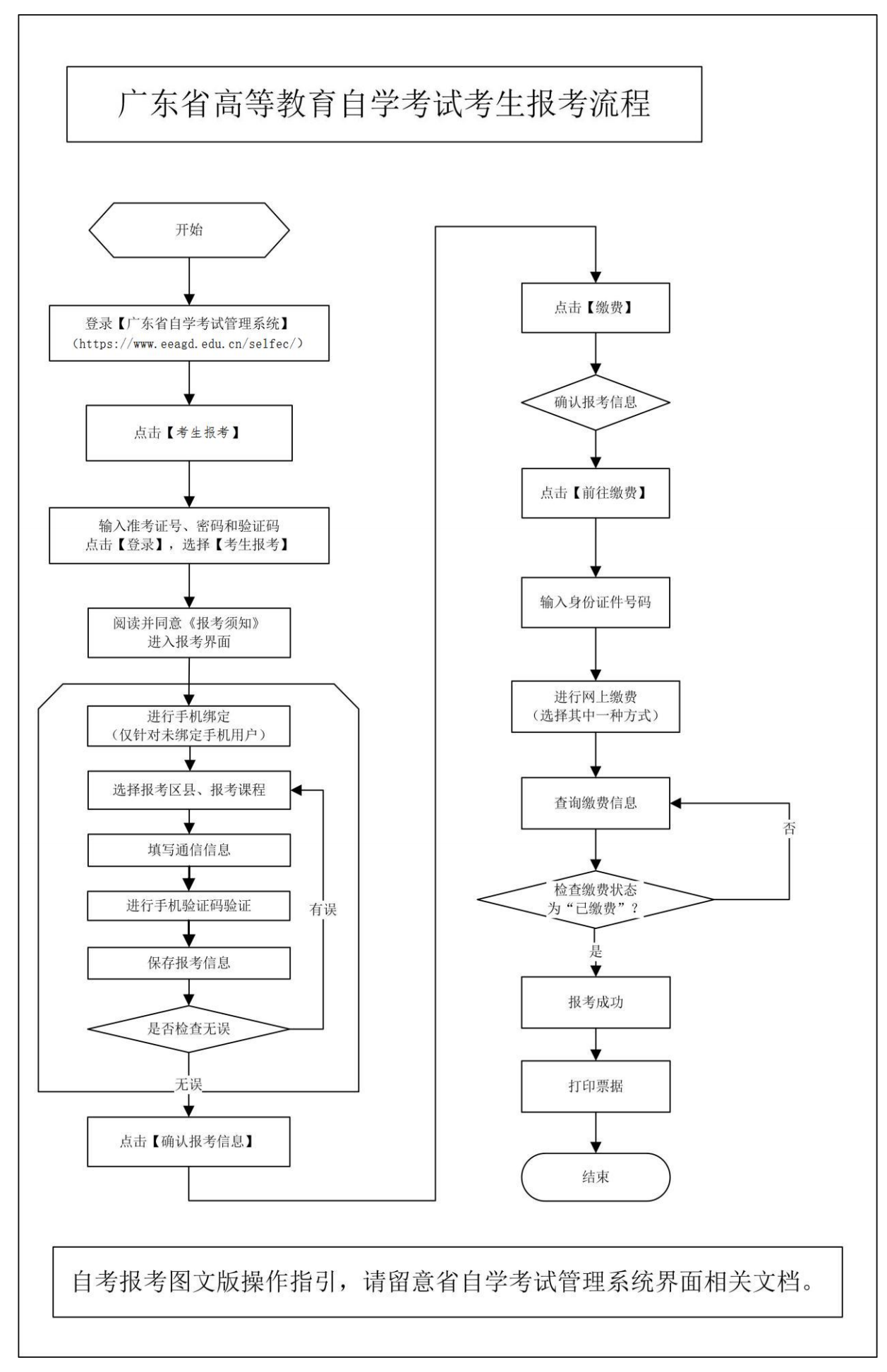
廣東自考在籍考生報考流程↓↓↓
說明:以上內容僅供參考,如有任何疑問,請考生以考試院公布的信息為準。
害怕錯過報名時間?掃碼添加專屬課程顧問,讓你實時掌握報名、準考證打印、考試、查分等關鍵節點,輕松應對考試~

編輯推薦
- 熱門課程
- 報名咨詢
相關資訊
- 歷年試題
- 備考資料
廣東自考新生應先完成預報名(點擊這里查看新生預報名操作指南),再進行新生報考,在籍考生可直接進行報考,具體流程如下:
廣東自考新生報考流程↓↓↓
廣東自考在籍考生報考流程↓↓↓
說明:以上內容僅供參考,如有任何疑問,請考生以考試院公布的信息為準。
害怕錯過報名時間?掃碼添加專屬課程顧問,讓你實時掌握報名、準考證打印、考試、查分等關鍵節點,輕松應對考試~
