湖北省高等教育自學考試考生服務平臺考生須知
一、瀏覽器
建議使用360極速瀏覽器,或谷歌瀏覽器瀏覽網站,確保最佳體驗。
二、報名條件
1.凡是中華人民共和國公民,不受性別、年齡、民族、種族和已受教育程度的限制,均可參加我省自學考試。
2.報名參加自學考試本科層次專業學習的考生須已經取得國家承認的各類專科及以上學歷,并應符合所報專業報考條件要求。
3.助學班考生應按所在主考學校要求報名。
4.自 2022 年起,我省2018年以前注冊的在籍考生未完成原專業計劃考試的,請依據《關于做好我省自學考試新舊專業轉接的通知》(鄂自考[2019]11 號)文件精神轉接到現行開考專業。未完成專業轉接的考生將無法順利報考,請提前在自學考試考生服務平臺(以下簡稱“考生服務平臺”)(http://zk.hbea.edu.cn/portal-web/login)中操作完成。新舊專業轉接操作實例演示視頻可在湖北省教育考試院官方網站“下載中心”查看。
三、報名時間
每次考試網上報名的時間及相關事宜將在湖北省教育考試院網站公布,請考生適時關注湖北省教育考試院及當地教育考試機構網站公告。
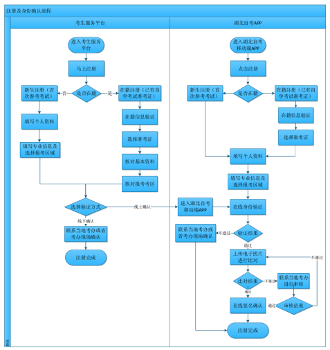
四、注冊及身份確認
考生注冊分為新生注冊和在籍考生注冊
1)新生注冊
首次報考的新生可通過以下二種途徑進行新生注冊:
1. 打開考生服務平臺,在登錄頁面選擇“馬上注冊”。再選擇新生注冊,根據提示按要求完整、準確填寫個人資料、報考專業等相關信息,幵選擇考區(考區一旦驗證,不得自行更改,如需調整,須履行考區變更手續)。信息錄入成功后,注冊狀態為預注冊,在湖北自考APP 上做身份驗證或線下聯系當地考辦現場驗證,驗證完成后,注冊成功,收到準考證號和8位隨機密碼的短信。
2. 下載安裝在湖北自考 APP,選擇新生注冊,根據提示要求完整準確填寫個人資料,報考專業信息,并選擇考區(考區一旦驗證,不得自行更改,如需調整,須履行考區變更手續),再進行身份驗證,驗證后完成注冊。收到準考證號和8位隨機密碼的短信。
2)在籍考生注冊
非首次報考,已取得過湖北省自學考試準考證號的考生,即在籍考生。通過以下途徑進行在籍注冊:
1. 打開考生服務平臺,在登錄頁面選擇“馬上注冊”,再選擇 “在籍注冊”,填寫身份證號,姓名和準考證號,考生服務平臺將顯示考生登記過的在籍信息。在籍考生持有或獲得過多個自學考試準考證號的,注冊時只能選擇其中一個準考證號,再核對基本信息和報考考區,驗證無誤后提交,然后在湖北自考 APP 上做身份驗證或線下聯系當地考辦現場驗證,驗證完成后,注冊成功,收到準考證號和8位隨機密碼的短信。
2. 下載安裝在湖北自考 APP,選擇在籍注冊,根據填寫身份證號,姓名和準考證號,系統顯示注冊過的在籍信息,再選擇準考證,核對基本信息和報考考區,驗證無誤后,再進行身份驗證,驗證完成后,注冊成功。收到準考證號和8位隨機密碼的短信。
五、網上報名
(一)已完成注冊及身份確認相關手續的考生,在當次考試報名規定時間內登錄考生服務平臺報名。
(二)面向社會開考專業的考生報名實行網上繳費。
(三)考生在網上選報課程后,繳費前可對報考的課程進行修改,繳費后將不得修改已報課程,只能增加報考課程。報考課程一經確認且網上繳費成功后,不接受退費申請。助學班考生應按所在主考學校要求報名繳費。
(四)考生在當次報名時間截止前完成繳費,則報名成功,未完成繳費則報考無效。請考生及時繳費并注意在考生服務平臺上查詢報考狀態。
六、打印考試通知單
考試通知單是考生參加自學考試的必要憑證。考生應在規定時間內登錄考生服務平臺完成信息申報并打印考試通知單。
七、考生信息變更
(一)考生姓名、身份證號等身份信息需要變更的,須本人持二代居民身份證原件及公安機關出具的證明,到報考所在地教育考試機構申請變更。相關教育考試機構審核無誤后辦理變更手續。
(二)考生照片需要變更的,須說明變更原因,本人持二代居民身份證原件,到報考所在地教育考試機構申請變更,相關教育考試機構審核無誤后予以重新照相。
(三)考生居住地址、郵政編碼、聯系電話、電子郵箱等基本信息需要變更的,可在考生服務平臺自行修改。
(四)考生需調整專業的,可在考生服務平臺自行修改。
八、考區(考試地點)變更
社會考生按注冊時選定的考區參加考試,原則上不得變更考區。如因工作、居住地點變遷確需變更考區的:
(1)在考生服務平臺上提出考區變更申請。
(2)提供相關證明材料(居住證、工作證等能證明考生確需變更考區的證明材料),聯系轉出考區教育考試機構申請轉出。
(3)轉出考區教育考試機構審核通過后,持相同證明材料聯系轉入考區教育考試機構申請轉入,轉入考區教育考試機構審核通過后考區變更手續完成。
考區變更時間及相關事宜將在湖北省教育考試院網站公布,請考生提前準備幵聯系相應考區。
附件:網上注冊與身份確認流程圖
- 熱門課程
- 報名咨詢
- 歷年試題
- 備考資料






